您当前位置: 首页 > 学术纵横
 
学术纵横
学术纵横
 
文史动态
 
《太平年》的历史虚构与历史真…
活动招募 | “悦读”宋词双…
用City Walk的方式打…
杭帮菜携手“家乡菜”,扭转对…
 
特别关注
 
《太平年》的历史虚构与历史真…
多灾多难宋太庙
活动招募 | “悦读”宋词双…
青瓷的传承与升华——从越窑到…
学术纵横
 
径山道钦与牛头禅——以《杭州径山寺大觉禅师碑铭并序》为考察中心
来源:浙商大东亚研究微信公众号  作者:韩传强  日期:2021-04-23
图片



径山道钦禅师(714-792),系鹤林玄素(668-752)法系,始驻锡于径山。因唐代宗仰其道及学识,于大历三年(768)被诏请至京,宣讲佛法,并被赐号为“国一禅师”。径山道钦禅师在京布道,不仅极大推动了牛头禅的传播,同时也提升了径山法系的声望。径山道钦在晚年辞归于径山,不久无疾而终。径山道钦禅师的活动,既是对径山一系禅法的呈现,也是他生活时代禅宗传承的一个缩影,这在李吉甫(758-814)所作《杭州径山寺大觉禅师碑铭并序》中有充分展现。传统意义上认为,牛头禅自法融(593-657)而始,至慧忠而达鼎盛。这一观点将牛头禅的传承阈限于“法融→智岩→慧方→法持→智威→慧忠→惟则”一系。而实际上,牛头禅的传承除了“法融→智岩→慧方→法持→智威→慧忠→惟则”这一法脉外,尚有“法融→智岩→慧方→法持→智威→玄素→道钦→道林→会通”一系。从某种程度上来说,鹤林玄素-径山道钦这一法脉的传承,不仅将牛头禅的传播区域扩大了,同时也将牛头禅的法脉延伸了。李吉甫在《杭州径山寺大觉禅师碑铭并序》(下称《大觉禅师碑》)开篇便言:“如来自灭度之后,以心印相付嘱,凡二十八祖,至菩提达摩,绍兴大教,指授后学。后之学者,始以南北为二宗。又自达摩三世传法于信禅师,信传牛头融禅师,融传鹤林马(玄)素禅师,素传于径山,山传国一禅师。二宗之外,又别门也。”[1]这里,我们既看到了达摩来华后的南北分宗,也看到了自鹤林玄素以降对牛头禅的广弘与扩枝,从鹤林玄素至径山道钦,这与传统的“法融→智岩→慧方→法持→智威→慧忠”六代相传是大不相同的。李吉甫的身份及其生活的年代都让我们更相信他所言及其所指。从智威以下,“玄素→道钦”与“慧忠→惟则”的分灯,成为这一时期牛头禅发展的又一特色。


一、《大觉禅师碑》的文本隐射


目前所见,在《全唐文》第512卷(《全唐文新编》第512卷[2])收有李吉甫[3]所作的《杭州径山寺大觉禅师碑铭并序》。无论从作者的身份,还是从碑铭内容来考察,这份碑铭都甚有价值,兹录如下。


杭州径山寺大觉禅师碑铭(并序)[4]


李吉甫(758-814)


如来自灭度之后,以心印相付嘱,凡二十八祖,至菩提达摩,绍兴大教,指授后学。后之学者,始以南北为二宗。又自达摩三世传法于信禅师,信传牛头融禅师,融传鹤林马(玄)素禅师,素传于径山,山传国一禅师[5]。二宗之外,又别门也。

于戏!法不外来,本同一性。惟佛与佛,转相证知。其传也,无文字语言以为说;其入也,无门阶经术以为渐。语如梦觉,得本自心。谁其语之?国一大师其人矣。

大师讳法钦,俗姓朱氏,吴都昆山人也。身长六尺,色像第一。修眸莲敷,方口如丹。嶷焉若峻山清孤,泊焉若大风海上。故揖道德之器者,识天人之师焉。春秋二十有八,将就宾贡,途经丹阳,雅闻鹤林马素之名,往申款谒。还得超然自诣,如来密印,一念尽传,王子妙力,他人莫识。即日剃落,是真出家。因问以所从,素公曰:“逢径则止,随汝心也。”

他日游方至余杭西山,问于樵人,曰:“此天目山之上径。”大师感鹤林逢径之言,知雪山成道之所,于是荫松藉草,不立茅茨,无非道场。于是宴坐之久,邦人有构室者,大师亦因而安处,心不住于三界,名自闻于十方。华阴学徒,来者成市矣。天宝(742-756年)二祀,受具戒于龙泉法仑和尚。虽不现身意,亦不舍外仪。于我性中,无非自在。

大历(766-779)初,代宗睿武皇帝高其名而徵之,授以肩舆,迎于内殿。既而幡幢设列,龙象围绕,万乘有顺风之请,兆民渴洒露之仁。问我所行,终无少法。寻制于章敬寺安置,自王公逮于士庶,其诣者日有千人。司徒杨公绾,情游道枢,行出人表。大师一见于众,二三目之,过此默然,吾无示说。杨公亦退而叹曰:“此方外高士也,固当顺之,不宜羁致。”寻求归山,诏允共请,因赐策曰“国一大师”,仍以所居为径山寺焉。

初,大师宴居山林,人罕接礼。及召赴京邑,途经郡国,譬若优昙一现,师子声闻。晞光赴响者,毂击肩摩;投衣布金者,邱累陵聚。大师随而檀施,皆散之。

建中(780-783年)初,自径山徙居于龙兴寺。余杭者,为吴东藩,滨越西境。驰轺轩者数道,通滨驿者万里。故中朝衔命之士,于是往覆;外国占风之侣,尽此奔走。不践门阈,耻如瘖聋。而大师意绝将迎,礼无差别。我心既等,法亦同如。

贞元八年(792年)岁在壬申十二月二十八夜,无疾顺化,报龄七十九,僧腊五十。先是一日,诫门人令设六斋。其徒有未悟者,以日暮恐不克集事。大师曰:“若过明日,则无所及。”既而善缘普会,珍供丰盈。大师意若辞诀,体无患苦。逮中宵,跏趺示灭。本郡太守王公颜即时表闻,上为歔欷,以大师元慈默照,负荷众生,赐谥曰“大觉禅师”。海内服膺于道者,靡不承问叩心,怅惘号慕。明年二月八日,奉全身于院庭之内,遵遗命也;建塔安神,申门人之意也。

呜呼!为人尊师,凡将五纪,居惟一床,衣止一衲。冬无纩毡,夏不絺绤。远近檀施,或一日累千金,悉命归于常住,为十方之奉。未尝受施,亦不施人。虽物外去来,而我心常寂。自象教之兴,数百年矣,人之信道者,悕畏于罪垢,爱见于庄严。其余小慧,则以生灭为心,垢净为别,舍道由径,伤肌自疮。至人应化,医其病故。大师贞立迷妄,除其蠢冥,破一切相,归无余道。乳毒既去,正味常存。众生妄除,法亦如故。

尝有设问于大师曰:“今传舍有二使,邮吏为刲一羊。二使既闻,一人救,一人不救,罪福异之乎?”大师曰:“救者慈悲,不救者解脱。”惟大师性和言简,罕所论说,问者百千,对无一二。时证了义,心依善根。未度者,道岂远人;应度者,吾无杂味。日行空界,尽欲昏痴;珠现镜中,自然明了。或居多灵异,或事符先觉。至若饮毒不害,遇疾不医,元鹤代暗,植柳为盖,此昭昭于视听者,不可备纪。于我法门,皆为妄见。今不书,尊上乘也。弟子实相,门人上首,传受秘藏,导扬真宗。甚乎有若似夫子之言,庚桑得老聃之道。以吉甫连蹇当代,归依释流,俾筌难名,强著无迹。其词曰:

水无动性,风止动灭。镜非尘体,尘去镜澈。众生自性,本同诸佛。

求法妄缠,坐禅心没。如来灭后,谁证无生。大士密授,真源湛明。

道离言说,法润根茎。师心是法,无法修行。我体本空,空非实性。

既除我相,亦遣空病。誓如乳毒,毒去味正。大师得之,斯为究竟。

何有涅槃,适去他方。教无生灭,道有行藏。不见舟筏,空流大江。

苍苍遥山,成道之所。至人应化,万物皆睹。报尽形灭,人亡地古。

刻颂丰碑,永存涧户。

以上是《大觉禅师碑》的全文,通过文本研读,我们可以发现,虽然《大觉禅师碑》是李吉福为径山道钦所作,但通过这份碑铭,却给我们提供了诸多关于禅宗发展的重要信息和资源。

自佛教传入中国以后,一直经历着中国化,至禅宗宗派的建立,佛教中国化的“一期工程”可以说基本完成。而禅宗宗派的建立,则始于道信-弘忍的“东山法门”[6],成于法如-神秀的北宗禅草创时代。[7]禅宗的建立以及对自身谱系的追认,则从《唐中岳沙门释法如禅师行状》(下称《法如行状》)开始。正如《法如行状》有言:

如来泥日未久,阿难传末田地,末田地传舍那婆斯,此三应真,冥契于昔,功在言外,经所不辩。

明者,即南天竺三藏法师菩提达摩,绍隆此宗,武步东邻之国,传曰神化幽迹。入魏传可,可传粲,粲传信,信传忍,忍传如。当传之不可言者,非曰其人,孰能传哉!(《法如行状》)[8]

碑铭列举了中印两段禅宗传承谱系,禅宗在印度的一段传承谱系为:阿难→末地田→舍那婆斯;禅宗在中国的一段传承谱系为:菩提达摩→慧可→僧粲(璨)→道信→弘忍→法如,这是中国最早也是最明确的禅宗传法谱系。《法如行状》对《大觉禅师碑》是有深刻影响的,这从《大觉禅师碑》开始列举禅宗传承谱系便可管窥一二。

如来自灭度之后,以心印相付嘱,凡二十八祖,至菩提达摩,绍兴大教,指授后学。后之学者,始以南北为二宗。又自达摩三世传法于信禅师,信传牛头融禅师,融传鹤林马素禅师,素传于径山,山传国一禅师。二宗之外,又别门也。[9]

相较于《法如行状》,《大觉禅师碑》对达摩来华之前的传承更加明确,而达摩来华之后,不仅指出南北分宗,同时,将达摩-道信-法融-马(玄)素-道钦这一传承谱系呈现出来。李吉甫的论述在刘禹锡的《牛头山第一祖融大师新塔记》中也有相似记载:

初,摩阿迦叶受佛心印,得其人而传之,至师子比邱(丘),凡二十五叶,而达摩得焉。东来中华,华人奉之为第一祖。又三传至双峰信公,双峰广其道而歧之:一为东山宗,能、秀、寂,其后也;一为牛头宗,严、持、威、鹤林、径山,其后也。分慈氏之一支,为如来之别子。咸有祖称,粲然贯珠。[10]

可见,自李吉甫(758-814年)、刘禹锡(772-842)时代,初期禅的分宗已基本为当时学界所认可。同时,法融一系牛头禅与初期的关涉由道信而始便衔接起来,成为初期禅的重要一脉。需要注意的是,牛头禅与达摩禅系的关涉,其文献多是后出文献,这使得我们不得不思考牛头禅与达摩禅之间的关联到底由哪一方负责构建?

笔者认为,与其说是牛头禅在“攀缘达摩正统”,倒不如说是法融禅系的不断壮大诱发了东山法门的“正统性之意欲”[11]。学界一般认为以法融(594-657)为初祖的牛头宗是四祖道信门下傍出的一系[12],是“面对东山法门的兴盛而有牛头宗六祖说”的,“牛头宗的成立是对抗东山法门(弘忍门下——作者自注)”的[13]。实际上,关于牛头宗的六代之传承一直是一个比较含糊的问题。

关于法融禅师,道宣禅师《续高僧传》有“润州牛头沙门释法融传”[14],并有描述法融传法相关情景:

又二十一年十一月,岩下讲《法华经》。于时素雪满阶,法流不绝;于凝冰内获花二茎,状如芙蓉,璨同金色。经于七日忽然失之,众咸叹仰。永徽三年,邑宰请出,建初讲扬《大品》,僧众千人,至《灭诤品》,融乃纵其天辩,商搉理义,地忽大动,听侣惊波,钟磬香床,并皆摇荡,寺外道俗,安然不觉。(《续高僧传》)[15]

这是道宣在《续高僧传》中所描述的法融禅师讲法情景,文中所载法融禅师在建初讲法,僧众千人,虽然不免有些溢美,但从听众的人数到说法的过程,都至少说明法融在当时的影响之不凡。相信当时同为禅学中心的“东山法门”,他们对此不可能熟视无睹。至于牛头宗的祖统说,一般多是后出文献,其可信度是有待检视的。因此,初期禅各派之间的发展,既有后继者的追认,也有当时发展力量的隐性对比。甚至可以说,牛头禅之所以在8世纪才受关注,这与牛头禅后期诸位禅师的活动是分不开的,径山道钦禅师便是其中的一员。[16]

图片


径山寺全景图 径山寺藏


二、径山道钦及其传承法脉


从《大觉禅师碑》来看,径山道钦不仅对后期牛头禅深有影响,其对杭州径山禅寺佛教尤其是禅学的发展具有肇始之功。

首先,径山道钦的生平履历。关于径山道钦禅师的生平履历,《大觉禅师碑》中有较为详细的记载。根据碑铭所述,径山禅师坐化于贞元八年,即公元792年。再根据碑铭所记径山道钦禅师坐化时“报龄七十九,僧腊五十”可知,道钦禅师生于714年,并于743年出家为僧。根据碑铭,径山道钦一生的求法弘道经历大致如下:

大师讳法钦,俗姓朱氏,吴都昆山人也。身长六尺,色像第一。修眸莲敷,方口如丹。嶷焉若峻山清孤,泊焉若大风海上。故揖道德之器者,识天人之师焉。春秋二十有八,将就宾贡,途经丹阳,雅闻鹤林马素之名,往申款谒。还得超然自诣,如来密印,一念尽传,王子妙力,他人莫识。即日剃落,是真出家。因问以所从,素公曰:“逢径则止,随汝心也。”

从李吉甫的记述来看,道钦禅师俗姓朱,是吴都昆山即今天的江苏昆山人。28岁时,路经江苏丹阳,欣闻鹤林玄素之名,随即参访拜诣,并得印可,遂而出家。在离开鹤林玄素时,玄素的寄语“逢径则止,随汝心也”则预示了径山道钦禅师以后的弘法、驻锡之地。

离开丹阳,拜别鹤林玄素,道钦禅师谨遵师嘱,“他日游方至余杭西山”,遂问于樵人,则知“此天目山之上径。”“大师感鹤林逢径之言,知雪山成道之所,于是荫松藉草,不立茅茨,无非道场。”遂于天宝年间(742-756年),受具戒于龙泉法仑和尚。

如果说道经丹阳、拜诣玄素与杖锡径山、受戒于龙泉是道钦禅师求法之历程,那么,驻锡径山之后,被唐代宗所召请入内供养,则开启了道钦禅师的广弘佛道。

大历(766-779)初,代宗睿武皇帝高其名而徵之,授以肩舆,迎于内殿。既而幡幢设列,龙象围绕,万乘有顺风之请,兆民渴洒露之仁。问我所行,终无少法。寻制于章敬寺安置,自王公逮于士庶,其诣者日有千人。司徒杨公绾,情游道枢,行出人表。大师一见于众,二三目之,过此默然,吾无示说。杨公亦退而叹曰:“此方外高士也,固当顺之,不宜羁致。”寻求归山,诏允共请,因赐策曰“国一大师”,仍以所居为径山寺焉。

从上引文可见,无论是帝王的召请,抑或是弘法的情景,都足以说明道钦禅师在当时影响之非凡。尽管如此,道钦禅师依然心向山林,祈归径山,遂而得愿。并于“建中(780-783年)初,自径山徙居于龙兴寺”。以上是径山道钦禅师弘道之梗概,从中可以管窥其在当时佛教界的影响。

其次,径山道钦的师承法脉。关于道钦的师承,上文已有论及,其习道于鹤林玄素禅师,剃度于龙泉法仑禅师。无论从习道还是剃度,道钦都开启了禅宗发展的一个新时代。

根据碑铭所示,鹤林玄素乃直承牛头法融余脉,高扬牛头禅法。道钦不仅承袭了玄素的禅法,还将法融-玄素的法脉继续延传。在《全唐文》第320卷李华所作的《润州鹤林寺故径山大师碑铭》[1]中,还介绍了鹤林玄素的其他弟子:

门人法镜,吴中上首是也;门人法钦,径山长老是也。观音普门,文殊佛性,惟二菩萨,重光道源。门人法励、法海,亲奉微言,感延霜露,缮崇龛座,开构轩楹。时惟海公,求报师训,庐孔氏之墓,起净明之塔。世异人同,泫然长慕。僧慧端等,荫旃檀树,皆得身香。菩萨戒弟子故吏部侍郎齐澣、故刑部尚书张均、故江东采访使润州刺史刘日正、故广州都督梁昇卿、故采访使润州刺史徐峤、故采访使常州刺史刘同昇、故润州刺史韦昭理、故给事中韩延赏、故御史中丞李丹、故泾阳县令万齐融、礼部员外郎崔令钦,道流人望,莫盛于此。[2]

“门人法镜,吴中上首是也;门人法(道)钦,径山长老是也”;而“门人法励、法海,亲奉微言,感延霜露,缮崇龛座,开构轩楹”;至于“僧慧端等”,“荫旃檀树,皆得身香”,更有“菩萨戒弟子故吏部侍郎齐澣、故刑部尚书张均、故江东采访使润州刺史刘日正、故广州都督梁昇卿、故采访使润州刺史徐峤、故采访使常州刺史刘同昇、故润州刺史韦昭理、故给事中韩延赏、故御史中丞李丹、故泾阳县令万齐融、礼部员外郎崔令钦”等众多士大夫、权贵,在其门下,正如李华所赞叹:“道流人望,莫盛于此”。玄素门下的强大,作为“径山长老”的法(道)钦不仅位居其一,而且是重要一员。

关于径山道钦禅师法系,道原在《景德传灯录》中对之有相应介绍。在《景德传灯录》中,道原不仅将法(道)钦置于玄素法嗣下,同时将鸟窠道林(741-824)置于法(道)钦门下,而鸟窠道林则有招贤寺会通禅师等法嗣。[3]

通过以上简要梳理,我们可以看出,径山法(道)钦不仅延续了牛头禅的法脉,而且开启了径山禅系。其传承大致如下:牛头法融-鹤林玄素-径山道钦-鸟窠道林-招贤会通。


三、径山道钦与后期牛头禅


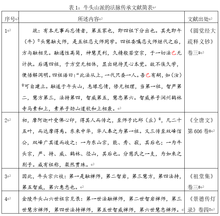
自法融禅师而始,金陵牛首山便与牛头宗有了关涉,这种关涉是一种相互促进的关系——牛头宗因牛首山而得名,牛首山因牛头宗增色。关于牛头宗之牛首山派的法脉传承,《圆觉经大疏释义钞》《祖堂集》《景德传灯录》等文献均有相应论述。现整理如下表:              

图片


宗密(780-841)、刘禹锡(772-842)生活的年代是中晚唐时期,他们活跃晚唐。由此可见,牛头宗的传承法嗣在晚唐时期已基本定型,并为后世灯史诸如《祖堂集》《景德传灯录》等所接受和认可。“牛头山派”的六世传承由此而来:法融→智岩→慧方→法持→智威→慧忠。

牛头禅传至慧忠,在“牛头山系”这里似已达至顶峰。关于慧忠,传统灯史文献中对其多有记载,这里择其一二,以示之。

第六世慧忠禅师者,润州上元人也,姓王氏。年二十三,受业于庄严寺。其后闻威禅师出世,乃往谒之。威才见曰:“山主来也。”师感悟微旨,遂给侍左右。后辞,诣诸方巡礼。

威于具戒院见凌霄藤,遇夏委[11]悴,人欲伐之。因谓之曰:“勿剪。慧忠还时,此藤更生。”及师回,果如其言。即以山门付嘱讫,出居延祚寺。

师平生一衲[12],不易;器用,唯一铛。尝有供僧谷两廪,盗者窥伺,虎为守之。县令逊者,至山顶谒问师:“有何徒弟?”师曰:“有三五人。”逊曰:“如何得见?”师敲禅床,有三虎哮吼而出,逊惊怖而退。

后众请入城,居庄严旧寺。师欲于殿东,别创法堂。先有古木,群鹊巢其上,工人将伐之。师谓鹊曰:“此地建堂,汝等何不速去?”言讫,群鹊乃迁巢他树。初筑基,有二神人,定其四角。复,潜资夜役,遂不日而就。繇是,四方学徒,云集坐下矣。得法者,有三十四人,各住一方,转化多众。师尝有安心偈,示众曰:

人法双净,善恶两忘。

真[13]心真实,菩提道场。

唐大历三年(768年),石室前挂铛树、挂衣藤,忽盛夏枯死。四年六月十五日,集僧布萨讫,命侍者净发浴身。至夜,有瑞云覆其精舍,空中复闻天乐之声。诘旦[14],怡然坐化。时,风雨暴作,震折林木。复有白虹,贯于岩壑。五年春,茶毘,获舍利不可胜计。寿八十七。(《景德传灯录》卷四)[15]

这是道原对慧忠生平、事迹及传法的基本论述。虽然其它文献也有相关记述,但基本相差不大。从道原的论述中看以看出,牛头慧忠门下人才济济,“得法者,有三十四人,各住一方,转化多众”,足见当时牛头宗之“牛首山禅系”影响之盛大。

鹤林一系自五祖智威禅师下分出,其既承智威之法、弘牛头之道,又兼具自身特色,自成一系,推动了牛头宗的弘扬光大。传世文献对鹤林一系记述较多,《景德传灯录》《径山大师碑》等对之都有论及。

润州鹤林玄素禅师者,润州延陵人也,姓马氏。唐如意年(692年)中,受业于江宁长寿寺。晚参智威禅师,遂悟真宗。后居京口鹤林寺。

天宝十一年(752年)十一月十一日,中夜无疾而灭,寿八十五。建塔于黄鹤山,勅谥“大津[16]禅师”“大和宝航之塔”。(《景德传灯录》卷四)[17]

这里,将道原将鹤林玄素与智威的关系呈现于众。玄素参智威是在其成道之后,这或许也是玄素从智威下分出的一个原因。李华在《径山大师碑》中对鹤林玄素及其弟子也有记述:

大师,延陵马氏,讳元素,字道清。崇高绍兴于法位,胄绪不系于人间。慈母方娠,厌患荤肉;长至之日,诞弥仁尊。生有异祥,乳育安静。既龀,稽首父母,求归法门。即日获请,出依精舍。

入南牛头山,事威大师。撞钟大鸣,入海同味。迦叶以头陀第一,大师亦斗薮尘劳。闻一知十,未尝请益。

初,达摩祖师传法,三世至信大师。信门人达者曰融大师,居牛头山,得自然智慧。信大师就而证之,且曰:“七佛教戒,诸三昧门,语有差别,义无差别。群生根器,各各不同,唯最上乘,摄而归一。凉风既至,百实皆成,汝能总持,吾亦随喜。”由是无上觉路,分为此宗。融大师讲法则金莲冬敷,顿锡而灵泉满溢。东夷西域,得神足者,赴会听焉。融授岩大师,岩授方大师,方授持大师,持授威大师,凡七世矣。

门人法镜,吴中上首是也;门人法钦,径山长老是也。观音普门,文殊佛性,惟二菩萨,重光道源。门人法励、法海,亲奉微言,感延霜露,缮崇龛座,开构轩楹。时惟海公,求报师训,庐孔氏之墓,起净明之塔。世异人同,泫然长慕。僧慧端等,荫旃檀树,皆得身香。菩萨戒弟子故吏部侍郎齐澣、故刑部尚书张均、故江东采访使润州刺史刘日正、故广州都督梁昇卿、故采访使润州刺史徐峤、故采访使常州刺史刘同昇、故润州刺史韦昭理、故给事中韩延赏、故御史中丞李丹、故泾阳县令万齐融、礼部员外郎崔令钦,道流人望,莫盛于此。[18]

这是李华所作《径山大师碑》的部分内容,从中我们可以看出几点有趣的信息,这里既有鹤林玄素的师承关系,亦有鹤林玄素的法嗣绵延。

从传法谱系来看,李华以截断众流之式,呈现牛头宗的另一禅系,自达摩至玄素,八代相传,即达摩→道信→法融→智岩→慧方→法持→智威→玄素,这一谱系极其有趣,省略了“慧可→僧璨”,也改变了“智威→慧忠”。

不仅如此,李华还将玄素一系著名弟子一一道来,“门人法镜,吴中上首是也;门人法(道)钦,径山长老是也”;而“门人法励、法海,亲奉微言,感延霜露,缮崇龛座,开构轩楹”;至于“僧慧端等”,则“荫旃檀树,皆得身香”,由此足见牛头宗鹤林玄素一系影响之深广。

自智威以下,有鹤林一系异军突起,自鹤林以下,有径山一系分灯传道。如是,不断将牛头禅推向更广阔的发展空间。在李吉甫(758-814年)所作的《大觉禅师碑》一文对径山道钦禅师与玄素关涉起来。

大师讳法钦,俗姓朱氏,吴都昆山人也。身长六尺,色像第一。修眸莲敷,方口如丹。嶷焉若峻山清孤,泊焉若大风海上。故揖道德之器者,识天人之师焉。春秋二十有八,将就宾贡,途经丹阳,雅闻鹤林马素之名,往申款谒。还得超然自诣,如来密印,一念尽传,王子妙力,他人莫识。即日剃落,是真出家。因问以所从,素公曰:“逢径则止,随汝心也。”

建中(780-783年)初,自径山徙居于龙兴寺。余杭者,为吴东藩,滨越西境。驰轺轩者数道,通滨驿者万里。故中朝衔命之士,于是往覆;外国占风之侣,尽此奔走。不践门阈,耻如瘖聋。而大师意绝将迎,礼无差别。我心既等,法亦同如。[19]

从碑铭中可以出,道钦参诣玄素与玄素参访智威极其相似,这也是他们分宗并弘的原因。从智威至道钦,牛头禅的法脉继续绵延,而牛头禅的枝叶则更加广厚。道钦与当时禅界的交往,将牛头禅推向一个更为广阔的发展空间。[20] 

图片


牛头禅的正统谱系自法融而始,不断绵延,前后相继两百余载,中经鹤林玄素、径山道钦、佛窟惟则的“分枝阔叶”,使得牛头禅在江南地区生根发芽、开花结果。自鹤林玄素-径山道钦,牛头宗的分脉,则是对牛头禅发展到鼎盛的呈现。 


作者:韩传强,南京大学哲学博士、历史学博士后,东南大学哲学博士后,滁州学院教授,主要从事北宗禅、牛头禅及敦煌文献研究。


感谢原文作者及发布媒体为此文付出的辛劳,如有版权或其他方面的问题,请与我们联系。本文仅供参考,不代表杭州文史网观点

相关内容
欧阳修是如何评价吴越国的 2026-01-06
杭州佛教与中国佛教的转型:以净土宗为例 2025-12-02
辛亥革命与古今变局 2025-11-05
方回晚年杭州生活境况 2025-10-27
《汉书·地理志》“武林水”试解 2025-09-08
 
Copyright@2015 www.hangchow.org All Rights Reserved 免责声明
本网站所刊登的信息和各种专栏资料, 未经协议授权,不得使用或转载
主办单位: 杭州市政协文史研究中心 杭州文史研究会  电话/传真:0571-87708185